3DMax如何實現虛擬展廳室內漫游動畫?

Jyadmin 提交于 周三, 04/14/2021 - 15:17

?

實例效果:

3DMax室內漫游效果

實現虛擬展廳室內漫游動畫步驟:

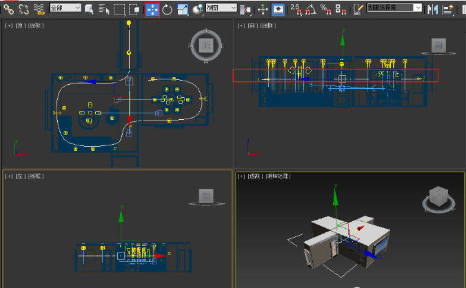
1.打開3dmax軟件,加載一個是室內場景,如圖所示。

1加載一個是室內場景

2.在創建面板中點擊樣條線-線,創建方法卷展欄中【初始類型】和【拖拽類型】勾選【平滑】,在頂視圖中創建一條線段,如圖所示。

2創建一條線段

3.在修改面板中,頂點層級,使用移動工具稍微把線調整一下,如圖所示。

3線調整

4.使用移動工具把線段移動到人眼的高度(可以通過場景門判斷高度),如圖所示。

4線段移動

5.在頂視圖中創建一架【目標攝像機】,注意目標點最好打在場景中心,如圖所示。

5創建目標攝像機

6.把透視圖切換為攝像機視圖,如圖所示。

6切換為攝像機視圖

7.選中攝像機和攝像機目標點,移動工具把攝像機和攝像機目標點移動到和線一個高度如圖所示。

7攝像機目標點

8.?在視圖中選中攝像機(不要選中攝像機目標點)在動畫菜單欄中點擊【路徑約束】,把攝像機綁定到創建的線段上,如圖所示。

7攝像機目標點

9.點擊播放,觀察下動畫,如圖所示。

觀察下動畫

?

?

?

?